AG旗舰厅
首页
走进AG旗舰厅
工业先容
集团成员
公司动态
投资者关系
用户服务
股票代码:
A股000055
B股200055
En
集团先容
生长历程
声誉资质
企业文化
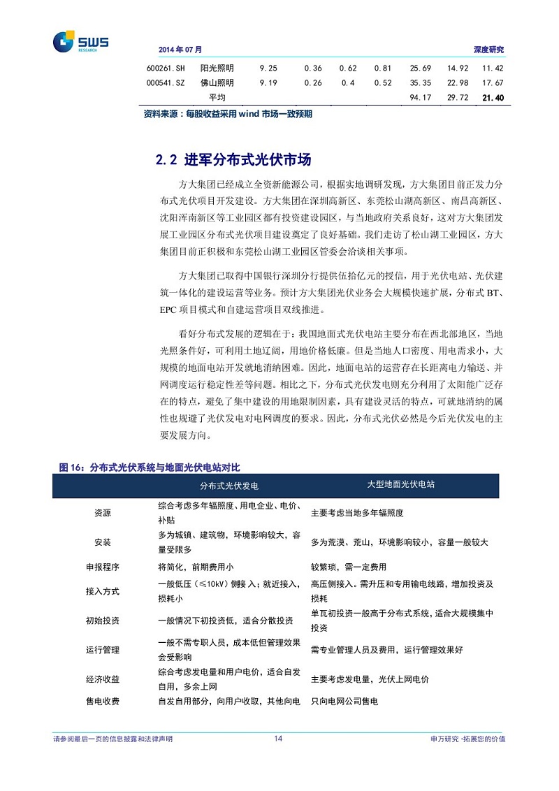
智慧幕墙及新质料工业
轨道交通装备及系统工业
新能源工业
总部基地
AG旗舰厅建科
AG旗舰厅智源科技
AG旗舰厅江西新材
AG旗舰厅云筑科技
AG旗舰厅澳洲公司
AG旗舰厅新能源
AG旗舰厅置业
AG旗舰厅物业
新闻资讯
企业刊物
视频中心
最新通告
财务信息
公司治理
投资者服务
招聘信息
招标信息
联系方法
咨询与投诉
01
走进AG旗舰厅
集团先容
生长历程
声誉资质
企业文化
02
工业先容
智慧幕墙及新质料工业
轨道交通装备及系统工业
新能源工业
总部基地
03
集团成员
AG旗舰厅建科
AG旗舰厅智源科技
AG旗舰厅江西新材
AG旗舰厅云筑科技
AG旗舰厅澳洲公司
AG旗舰厅新能源
AG旗舰厅置业
AG旗舰厅物业
04
公司动态
新闻资讯
企业刊物
视频中心
05
投资者关系
最新通告
财务信息
公司治理
投资者服务
06
用户服务
招聘信息
招标信息
联系方法
咨询与投诉
走进AG旗舰厅
集团先容
生长历程
声誉资质
企业文化
工业先容
智慧幕墙及新质料工业
轨道交通装备及系统工业
新能源工业
总部基地
集团成员
AG旗舰厅建科
AG旗舰厅智源科技
AG旗舰厅江西新材
AG旗舰厅云筑科技
AG旗舰厅新能源
AG旗舰厅置业
AG旗舰厅物业
公司动态
新闻资讯
企业刊物
视频中心
投资者关系
最新通告
财务信息
公司治理
投资者服务
用户服务
招聘信息
招标信息
联系方法
咨询与投诉
公司动态
AG旗舰厅集团深度研究报告
浏览次数:加载中...
日期:2014年07月31日
分享:
上一篇:
自动化公司承建南昌地铁一号线屏障门样机顺遂完成百万次测试并通过验收
下一篇:
AG旗舰厅集团举行2014届结业生入职培训运动
返回列表
走进AG旗舰厅
工业先容
集团成员
公司动态
投资者关系
用户服务
执法声明
|
员工通道
|
网站地图
Copyright ?2021 AG旗舰厅 All Right Reserved.
粤ICP备05036140号-1
Back To Top
网站地图